近日,重点实验室的严伟副教授课题组在国际知名期刊《Biosensors and Bioelectronics》(影响因子12.6,中科院JCR一区,TOP期刊)上发表题为“Fluorescence lifetime imaging microscopy for early diagnosis and severity prediction of preeclampsia with Nile Blue probe”的研究论文,该论文基于荧光寿命成像技术开发了一种子痫前期疾病早期诊断和严重程度预期的方法。我院博士生朱殷铷和中国科学院大学深圳医院吴本清老师为该论文的共同第一作者,严伟副教授和中国科学院大学深圳医院张慧老师为该论文的共同通讯作者,深圳大学为第一完成单位。

图1 用FLIM技术诊断子痫前期的工作流程示意图
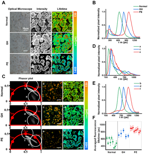
子痫前期是一种常见的妊娠期高血压疾病,影响2-8%的妊娠,可导致严重后果,包括孕产妇和胎儿死亡。当前,PE的早期诊断方法仍然很少,因此,开发一种无创、高度准确、易于使用的诊断方法来监测PE及相关并发症的发生和发展至关重要。在本研究中,课题组提出了一种基于检测孕妇外周血的荧光寿命诊断方法。首先,对23例胎盘切片和162例妊娠晚期产妇外周血血清进行尼罗蓝染色和荧光寿命成像。探针的荧光寿命随着疾病的恶化而显著增加(p < 0.0001)。探针的表征结果显示,在低极性条件下,探针的寿命有增加的趋势,揭示了血清样品寿命差异的原因是血清脂质代谢异常引起的极性变化。
此外,为实现早期诊断,在孕12周收集了42例慢性高血压的血清样本,经标记和荧光寿命成像后,成功地将子痫前期患者与慢性高血压孕妇区分。使用超高效液相色谱法对孕妇血清进行非靶向脂质组学进行验证,证实荧光寿命成像技术在子痫前期疾病诊断上的有效性和精确性。

图2 尼罗蓝探针染色的胎盘切片结果分析

图3慢性高血压、慢性高血压合并子痫前期孕妇血清染色后荧光寿命成像结果
因此,荧光寿命成像技术由于具有测量荧光寿命、检测母体外周血脂质微环境异常引起的极性变化的功能,结合尼罗蓝探针,有希望成为子痫前期的早期无创诊断和严重程度预测提供一种可行方法,并为其他疾病的诊断提供研究思路。
该研究得到国家重点研发计划、国家自然科学基金、深圳市科技计划项目,以及深圳大学医工交叉研究基金项目的支持。
论文原文链接:https://www.sciencedirect.com/science/article/pii/S0956566323007510