近日,重点实验室的王义平教授团队在国际知名纳米科技期刊《Nano Letters》(中科院一区,Nature Index期刊,影响因子10.8)上以期刊封面论文形式发表题为“An Optical Fiber-Based Nanomotion Sensor for Rapid Antibiotic and Antifungal Susceptibility Tests”的研究论文。该论文报道了一种新型基于光纤的超灵敏纳米振动传感器,通过在光纤端面利用飞秒激光双光子聚合3D打印出的微悬臂梁,用于快速抗生素和抗菌药物敏感性试验,极大提升了测试速度,并实现了试验装置的小型化和简单化。深圳大学廖常锐教授和瑞士洛桑理工学院周江涛博士为共同第一作者,深圳大学王义平教授、廖常锐教授和瑞士洛桑理工学院Sandor Kasas 教授和周江涛博士为共同通讯作者。

图 1. 基于光纤的纳米振动传感器示意图
近年来抗菌药物的滥用使微生物中广泛存在耐药性,渐渐成为了全球性的公共卫生问题。 限制其传播的一个重要方法是通过抗菌药物敏感性测试来诊断耐药细菌,然而当前敏感性测试方法的主要问题是测试速度慢和并行化测试程度低。相比传统的药物敏感性测试需要数十小时甚至数周,我们的基于光纤的超灵敏纳米振动传感器的测试速度可以达到1-3小时识别耐药微生物,这样就可确定对抗特定生物体的最合适药物。 相较于最新的基于原子力显微镜的超灵敏纳米振动传感器,我们的测试速度接近但是小型化程度高,未来集成化和并行化测试的潜力非常广阔。
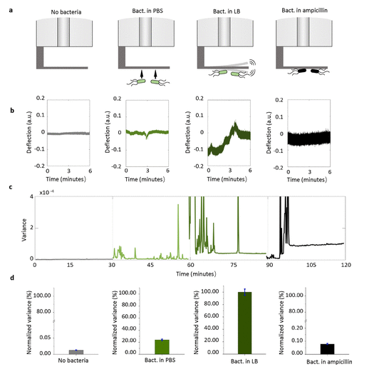
在这项工作中,我们提出的基于光纤的纳米振动传感器,其原理是光纤端面和悬臂梁组成的法布里-珀罗 (FP) 干涉仪在活体微生物悬臂梁振动时,改变了它们的光程差导致干涉动态变化。它的灵敏测试核心是通过双光子聚合 (2PP) 技术将柔性 3D 打印超灵敏悬臂梁。我们在垂直方向实施2PP打印以实现更薄的悬臂, 最终厚度为1微米左右。此外,飞秒激光的相对较低功率和聚合过程中相对较快的扫描速度使得聚合结构的与其杨氏模量相关的固有刚度较低,从而增大了悬臂梁的弹簧常数和检测灵敏度。悬臂梁的弹簧常数低至约 0.3 N/m, 与商用氮化硅 AFM 悬臂处于同一数量级。作为概念验证原型,我们证明了这种基于光纤的纳米振动传感器在大肠杆菌和白色念珠菌分别对抗生素和抗真菌药物的实时敏感性测试中显示出优异的性能,检测出它们代谢活动引起的纳米或亚纳米悬臂振动。这种兼具快速响应和并行化优势的纳米振动传感器策略可能会推动该技术成为下一代纳米振动传感器,用于大规模和快速的抗菌敏感性测试以及其他技术和生物医学应用。

图 2. 基于光纤的纳米振动传感器的激光加工示意图

图 3. 利用光纤纳米振动传感器对氨苄青霉素敏感的大肠杆菌进行纳米活动检测
该研究得到国家优秀青年科学基金和广东省国际科技合作项目的支持。
论文原文链接:https://pubs.acs.org/doi/10.1021/acs.nanolett.3c03781?ref=pdf